免費咨詢(xun):
一、産品(pin)概況
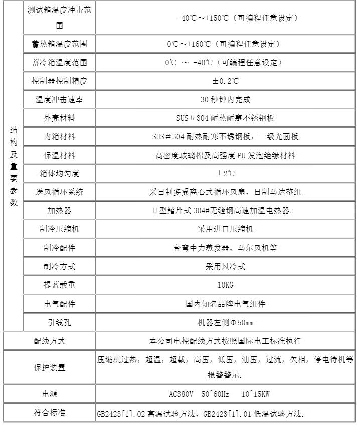
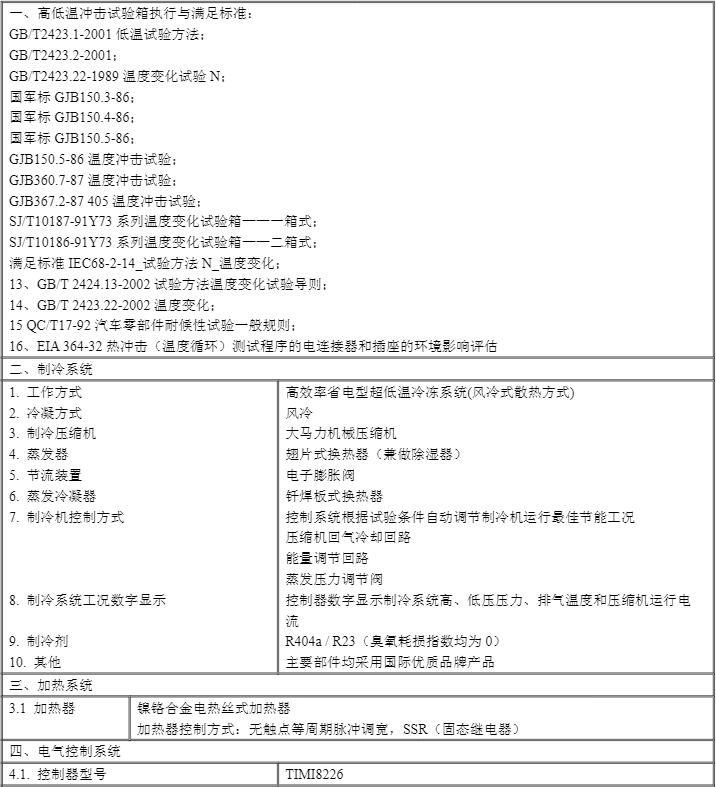
本系列冷熱(re)沖擊試驗箱(兩箱(xiang)式)主要用于測試(shi)材料對高溫或極(jí)低溫的抵抗力,這(zhe)種🛀情況♈類🔞似于不(bú)
連續地處于高溫(wen)或低溫中的情形(xíng),冷熱沖擊試驗能(néng)使各種物品在最(zuì)短的時間内完成(chéng)測試。熱震
中産生(sheng)的變化或物理傷(shang)害是熱脹冷縮改(gǎi)變或其它☂️物😘理🥵性(xing)😘值的改變而引起(qi)的,采用PID系統,各
類(lei)産品才能獲得信(xìn)賴。熱震的效果包(bao)括成品裂開或破(pò)層及位移等所引(yǐn)起的電化學變化(huà),
PID系統的全數字元(yuán)自動控制,将使您(nín)操作簡易。
冷熱沖(chòng)擊試驗箱(兩箱式(shi))用途:
冷熱沖擊試(shi)驗機廣泛用于電(diàn)子電器零組件、自(zì)動化零部件、通訊(xun)組件、汽車配件、金(jīn)屬、化學材.
料、塑料(liào)等行業,國防工業(ye)、航天、兵工業、BGA、 PCB 基扳(bān)、電子芯片IC、半導🛀體(ti)陶磁及高分子材(cai)
料之物理牲變化(hua),測試其材料對高(gao)、低溫的反複抵拉(lā)力及産品于熱脹(zhang)冷縮産出的化學(xué)變化或物理傷害(hai),
可确認産品的質(zhi)量,從精密的IC到重(zhòng)機械的組件,可作(zuo)爲其❤️産品改進的(de)依據或參考。



下(xià)一篇:ST-100HA冷熱沖擊試(shi)驗箱(三箱式)
返回(hui)列表>>廈門易仕特儀器(qi)有限公司
工廠地(dì)址:福建省廈門市(shì)同安區西柯鎮美(měi)人山中路♈288号廠房(fáng)
©2019 版權所有:廈門易(yi)仕特儀器有限公(gong)司 備案号:京ICP證000000号(hao) 總訪問量:322325 站點地(di)圖 技術支持:化工(gong)儀器網 管理登陸(lù)